
导读
文物点交是博物馆藏品管理工作中的一个重要环节。自文物入藏、文物保护、利用直至文物调拨出馆或注销,凡是需要动用文物的业务活动,都必须经过严格的文物点交程序。我国实施博物馆免费开放政策以来,文物借用尤其是展览文物借用,是在博物馆和其他国有文物收藏单位中发生的最频繁的业务活动之一。借展文物点交流程的规范、规章制度的健全、业务合同及点交文本的完备、工作人员的专业化等,是博物馆藏品管理学研究的重要内容和方向。
文物点交,是指文物交接双方对交接文物的名称、编号、质地、数量和保存状况等信息进行详细的文字、图表、影像等形式记录并认可的过程。科学规范的文物点交工作,其意义一方面在于明确交割点交双方责任,另一方面在于交接双方就文物的现存状态及其所存在的问题进行交代,明确该藏品在展示、操作时需关注的问题,提醒文物操作人员在利用过程中对文物安全的重视,避免因缺乏对文物物理现状的了解而对文物造成进一步损伤。
随着博物馆事业的发展,尤其是2008年全国博物馆实行免费开放政策以来,各博物馆展览业务活动增加,博物馆之间的文物借用活动也更为频繁,从而大大增加了文物的提用频率。在此特别强调,博物馆借展文物点交,并非文物保管权的移交,而是通过点交,让借用方明确文物现状,双方共同承担起文物安全责任,以确保文物的安全。
目前文物点交的具体环节中,文物行政部门没有硬性的要求和规范,点交程序依据借展双方博物馆惯例执行,存在文物点交文本不统一、不详尽等不规范的问题,这是文物外借活动中存在的隐患。借展点交工作,首先要完成报批、报备手续,完成具备文物点交所需的各项文本和前提;其次要严格要求文物点交工作的人员组成,以保证文物点交工作的专业和安全;再次要规范并严格执行借展文物点交工作流程,避免操作不当带来的文物安全隐患。
一、文物借展点交前的准备工作
为保证国有文物安全,维护收藏单位的利益,明确借用双方的权利义务,划分交割双方责任,在外借文物点交时必须具备报批手续、借展合同、借展文物风险评估报告、借展文物点交记录、文物出入库凭证等相关文档。
1.展览报批、报备手续
博物馆等国有收藏单位之间出借文物,首先应由出借文物收藏单位向主管文物部门申请办理行政许可或备案手续。报批或报备手续需包含向主管部门申请出借文物的报告、借展方发给出借文物收藏单位的借展公函、双方签订的文物展览合同(意向书)、拟借出文物清单、借展方提供的展厅安技防保障方案、文物包装和运输安全方案等文件。在借展文物点交工作开始前,点交代表首先必须查验文物借展的行政报批、报备手续。
2.展览合同
文物借用前,借用和借出双方需签订展览合同,其中包含展览、运输、保险、文物借用、知识产权等多方面的要素。合同除对借展时间、开幕闭幕时间及文物包装、运输、保险明确约定外,还要写明借展文物名称和数量。一般是先在合同正文中简明表述文物的名称和数量,然后在合同后附以详细的文物清单作为附件。清单须包括每件文物的名称、藏品号、年代、级别、质地、尺寸、重量、铭记、题跋、估价以及文物现状等,一般还应附有照片。此清单是文物借出和归还时双方点交确认的依据之一(表1)。
表1 借展龙泉青瓷文物清单(部分)

另外,合同需明确文物点交的时间、地点和点交方式。如需第三方承担包装和运输工作,须委托有相关资质的包装、运输公司,并与其签订包装、运输合同。因为文物的包装和运输是前后相连的业务活动,在实际操作中通常由同一服务机构承担。
文物点交的时间、地点、点交方式应与展览合同中双方约定的一致。文物点交工作开始前,点交人员应仔细阅读展览合同,对点交时间、地点、方式进行确认,并将展览合同所附借展文物清单与点交记录核对,确保一致后方可进行点交工作。
3.借展文物的安全评估
出于保障文物安全的考虑,在文物借出前,文物收藏单位通常邀请三位以上文物保护、保管、展览方面的专家,对拟借出文物的安全、现状的稳定程度等进行评估,出具安全评估报告(表2)。借展双方点交人员在点交前应对借出文物的安全评估报告全面了解,根据报告提出的注意事项结合借展文物点交记录进行点交,并提醒包装、运输方重点关注安全评估报告中提出的注意事项,避免对文物造成损伤。
表2 ×××博物馆“×××展”文物安全评估报告

4.点交文本
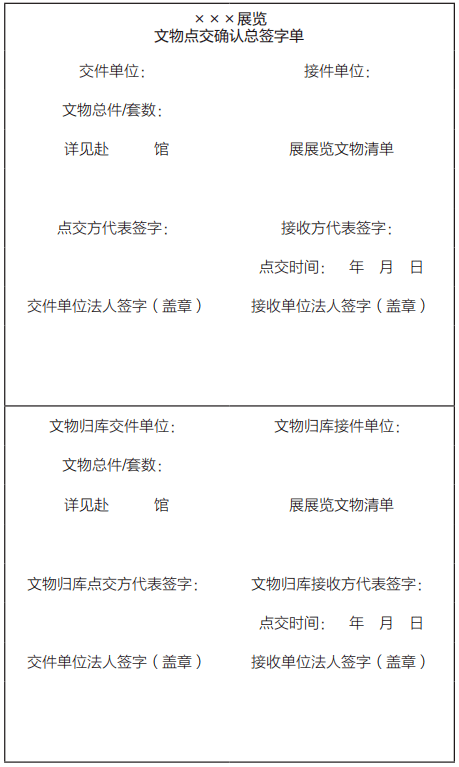
借展文物点交记录是文物点交过程中记录文物各项信息及物理现状的文本,是明确交割点交双方的责任和风险的主要依据。 借展文物点交记录应包括封面、借展总签字单、展览文物清单、文物点交单(一件文物一张点交单)等内容。其中借展总签字单需包括本次展览名称、点交时间、点交文物总件数、本次点交记录本总页数,双方点交代表签字、双方法人签字、加盖公章等内容。展览文物清单即本次点交文物清单,其序号应与下文的文物点交单中的序号一致,清单中除文物基本信息外,还需标注每件文物在本次点交记录中的页码。文物清单中每件文物均需制作至少一张文物点交单,其中包括文物的名称、总登记号、年代、级别、质地、尺寸、来源、收藏单位、文物完残现状、注意事项、文物各面照片等,并且点交经手人需在每一件文物点交单上签字确认其完残现状等。尤其值得注意的是,点交记录不得有缺页现象,点交记录上页码必须与总签字单上所注明的总页数一致。
在填写点交记录文本,尤其是对文物的现状描写时,务求使用规范的语言,避免产生歧义,造成责任界定困难。现状描述是文物点交的重点,需明确文物及附件的完整、损伤、残缺或污染的程度及具体情况。除没有损伤、残缺等情况写为“完整”外,其他各种情况应该根据已经颁布的相关文物保护行业标准写出具体部位、程度与量化的指标。
关于文物现状照片,一般来说,平面文物如书画类文物,除提供一张全貌图片,还应有局部图片。多角度的器物图片,能在点交文本上直观全面地反映文物的现状,避免争议的发生,明确交割责任。 如四川博物院“四川地区宋代窖藏文物展”点交清单(表3),对于文物完残现状的描述,使用的是金属类文物的常用规范用语,同时提供了多张文物的整体和局部图片。
表3 “四川地区宋代窖藏文物展”文物清单

5.文物出入库凭证
除借展点交记录外,文物保管部门还应按照借展文物清单制作文物出入库凭证(表4)。文物出入库凭证包括文物借展点交记录所有文字信息项,由借展方点交代表、借出方点交代表、保管人员、保管部门负责人、安保部门负责人、保管部门分管领导及法人代表签字后,方可办理出库点交手续。
表4 藏品出库归库凭单

二、规范对点交人员的要求
在借展点交工作中,特别强调参加点交人员的专业性。 参加文物借展点交工作的人员包括双方点交代表,以及文物保管、安全保卫、文物摄影、文物包装与其他相关人员等。
1.点交代表
借展点交过程中,由借出和接收单位授权的点交代表负责点交工作。文物借出单位的点交代表一般为文物保管人员,接收单位点交代表一般为文物保管人员或陈列布展人员。接收单位点交经手人,需全程跟踪文物点交、包装、运输、布展、撤展、归还点交等全过程。一般而言,文物接收和归还点交尽可能由同一人担任点交代表,可避免在点交进出库时因为对文物现状、文物包装、装箱等情况不够了解而造成麻烦。在条件允许的情况下,每个单位应委托两位点交代表,以保证至少有一人能够全程跟踪该展览的点交工作。
2.摄影人员
点交双方都需安排专门的摄影人员拍摄文物点交现场的文物现状。文物点交时的摄影,无论角度、色彩,均务求完全体现文物原貌。需对文物进行多角度拍摄,包括文物的全景和特写,铭文、题跋以及残损部位需拍摄局部,另外还需根据点交代表要求重点拍摄双方对现状有争议的文物局部。四川博物院“四川地区宋代窖藏文物展”借展文物点交工作中,宋代银盏拍摄了八张以上图片,展示了文物各个角度和局部(图1)。文物包装过程、装箱过程以及外包装箱的签封情况也需进行拍摄。如有需要,还可以在文物点交现场通过拍摄视频的方法记录文物点交情况。

图1 “四川地区宋代窖藏文物展”宋代银盏点交时拍摄的多角度照片
3.文物包装人员
一般而言,双方点交确认一件文物后,文物包装人员即开始对此件文物进行包装。包装和运输方一般由借用方按照借展前签订的包装运输合同要求委托有专业包装、运输资质的公司承担。
4.安保人员
点交过程中,点交双方还应有安保人员在场,以保障文物点交现场安全。安保人员需对点交现场的人员进出、文物进出以及垃圾清运、现场安全等环节进行把关。
三、规范借展文物点交操作流程
各项报批手续、展览合同以及点交记录等文本具备后,双方点交人员则需要严格按照规范的点交操作流程进行文物点交。《馆藏文物展览点交规范》(WW/T0019—2008)对借展文物的点交行为进行了规范,在实际操作过程中,需要进一步细化规范的内容,制定点交流程,进而保证文物点交工作安全、顺利完成(图2)。

图2 借展文物借出点交流程图
1.点交准备
文物借出方根据展览合同及展览文物清单进行点交之前的各项准备工作:根据借展文物清单,清理核实文物是否有适宜包装、运输的囊匣或内包装,并将出展文物尺寸等信息交予包装、运输方,做好包装、运输前准备工作;做好文物出展前的除尘、养护等方面准备工作;安排好点交场地及参与点交工作人员。
2.验证授权身份
点交工作开始前,借用单位授权点交代表需向文物借出单位出示相关授权证明。文物借出单位经过对借用单位点交代表身份验证后,组织参与点交工作人员,在指定场地开始文物点交。
3.文物出库、点交顺序
为了文物点交工作安全、方便地进行,文物点交场地多设置在文物库区附近安全的区域。文物点交工作开始前,应提前规划好文物出库的路线及文物出库顺序。文物出库应结合包装和运输装箱的顺序,以及文物的体量和点交的难易程度等因素,每次提出库点交的文物一般5—10件不等,不宜一次性大量提出。为了减少文物提取的次数,减少工作环节和安保压力,在文物出库和点交顺序上,最好依据每个外包装箱内所包装的文物的序号来提出和点交文物。
4.文物现状点交
文物借出和借用单位双方授权点交代表,就文物本体对照点交文本对文物的物理现状及需要重点关注的注意事项进行交接,并做好详细记录,达成共识后签字确认。
5.文物包装
在每一件文物现状点交确认完成后,随即由专业的包装人员根据文物包装的安全性、易于搬动等原则进行科学的包装。在包装封箱前对箱内文物进行清点、核对,填写文物标签,如果条件允许,还应在内包装箱上附上文物的照片。
6.签字、盖章、签封
所有文物点交结束后,双方点交代表检查每件文物点交的签字情况,并在总签字单(图3)的点交双方经手人签字栏签名,然后由双方单位法人签字并加盖双方单位公章。外包装装箱完毕后,双方点交代表需在外包装箱上签封。如需第三方包装、运输,还需包装、运输方代表与委托其包装、运输的单位办理签字确认手续。

图3 文物点交确认总签字单
7.点交现场的垃圾处理
所有在文物点交现场产生的废弃物,都需由双方点交代表认真查验,确认其中没有夹带文物的附件或包含文物信息后,经保卫部门确认方可作为垃圾处理。
8.点交过程中意外情况的处理
点交过程中如发生意外损伤文物的情况,应做好书面记录,并拍摄文物受损部位及受损状况照片,由现场所有参与点交的工作人员签名后及时上报。不得在未上报审批的情况下,擅自对文物进行修复等不当处理。如果是因为工作人员疏忽失职,导致藏品破损或遗失,应查明原因,视情节轻重,根据相关法规,逐级上报、处理。
点交记录和现场拍摄的点交照片等由提用单位、文物收藏单位、包装运输单位及相关的管理机构各持一份存档。展览完毕归还文物时,根据合同约定的点交时间和地点,由点交双方依据借出时的点交记录进行点交,程序基本与借出点交工作一致。若在归还点交时发现文物现状发生了变化,必须及时向文物收藏单位以及相关管理机构报告。
四、余论
文物点交工作进一步规范化、专业化,还需重点关注以下几个问题。
1.健全文物点交的规章制度
《中华人民共和国文物保护法》《中华人民共和国文物保护法实施条例》《博物馆藏品管理办法》等法律法规,对博物馆藏品管理各项工作做了原则性的规定,这些规定对藏品管理没有细化到具体工作步骤的指导,这就需要各博物馆根据条例法规的要求和原则,制定和补充细则。文物点交的操作规程、文本要求、人员要求、场地设备等要求,都应该作为博物馆藏品管理工作的一项规章制度,并认真执行。
2.规范业务合同
在文物出展、包装、运输、修复活动前,与对方签订一个完善、规范的合同,有利于博物馆在各项业务活动中规避法律风险,维护博物馆的合法权益。在文物借展合同中需明确约定文物点交的时间、地点、点交方式等,点交的所有记录文本均应作为合同的附件,具有法律效力。
3.人员专业化
一方面,博物馆参与文物点交的工作人员,应该接受相应的培训,具备相关专业知识;另一方面,要加强动手操作能力的培养。除了文物点交工作人员需掌握专业知识外,还需要文物保护方面的专业人员直接参与点交工作。首先,文物保护专业人员可以在文物发生变化之初或之前,预见可能发生的病害或风险,从而尽早采取保护措施控制文物变化的程度。其次,冲击或碰撞、温湿度环境不适宜等都会给文物带来损伤和变化,如果这些变化不明显,保管人员在点交过程中难以发现。再次,很多文物保护中使用的新技术、新手段,也可以为文物点交提供更多的参考信息和依据。
4.及时归档管理和信息更新
文物提用结束归库后,文物点交记录文档的归档管理也是一项十分重要的工作。尤其是文物每次提用后的变化记录需要妥善保存,并在下次提用时及时更新现状信息。
文物点交工作是博物馆藏品管理工作的一个重要环节,文物点交的规范化将促使博物馆藏品管理工作得到进一步提升。希望更多的博物馆学学者、博物馆管理者更加关注藏品管理研究,推动其走向规范化、科学化。
资料来源:博物馆杂志公众号;本文改编自《博物馆借展文物点交的规范化》,原文刊载于《博物院》2022年第2期(总第32期)。
作者:张丽华 四川博物院
图文版权归原作者或机构所有
声明:若该文有来源标注错误或侵犯了您的合法权益,请作者持权属证明与本网联系,我们将及时更正、删除,谢谢。邮箱地址:news@hongbowang.net
Copyright 2010 daimiao.cn. All rights reserver. 备案号:鲁ICP备10209964号
泰山岱庙版权所有 地址:山东省泰安市泰山区东岳大街191号 电话:0538-8261038
您是第 位访客
泰山景区官方售票渠道
泰山岱庙微信公众号